Úvodní obrázek

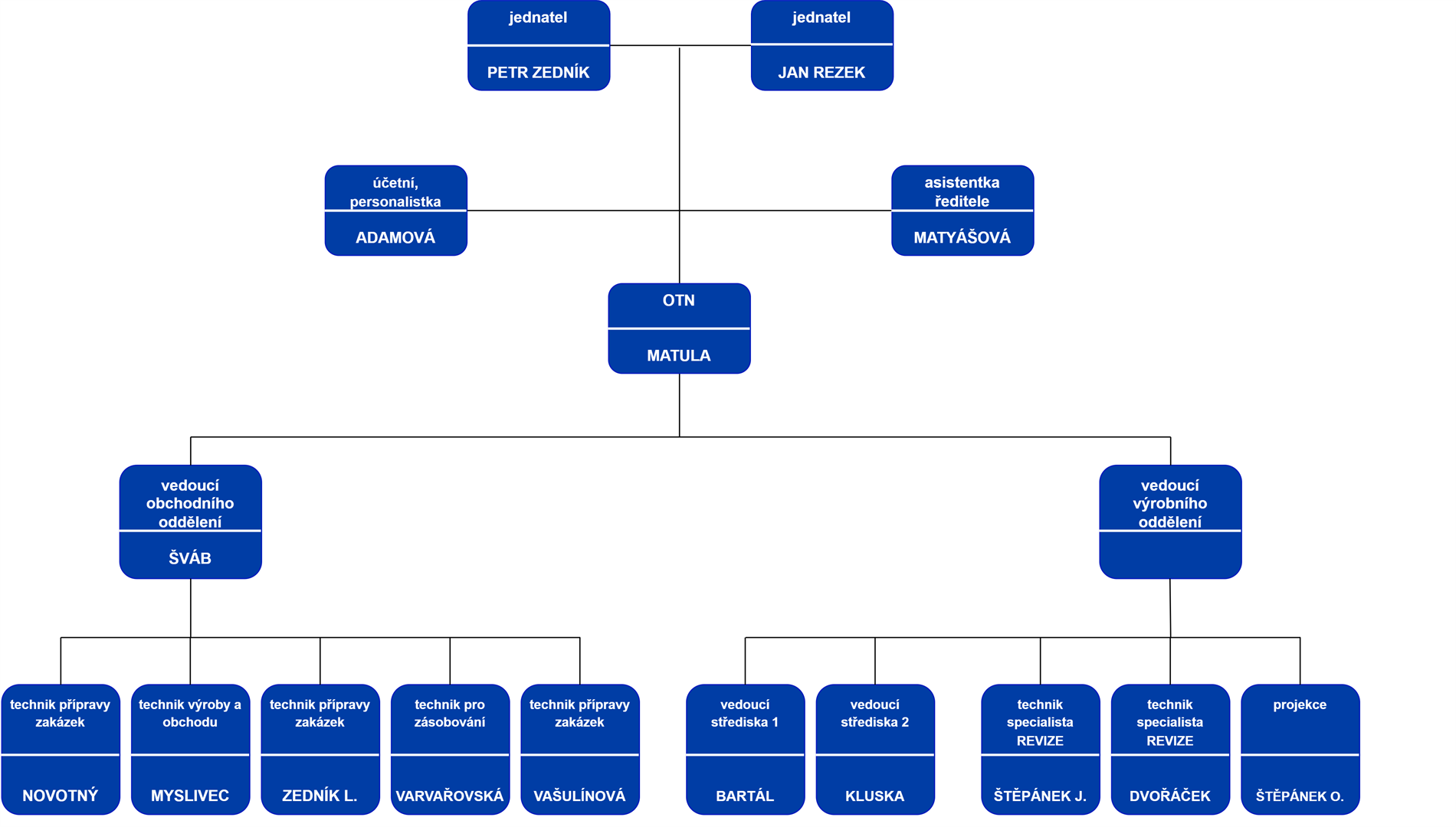
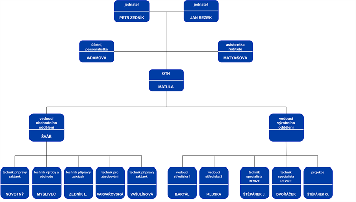
Organizační struktura